GB 29449-2024《轮胎和炭黑单位产品能源消耗限额》由国家市场监督管理总局、国家标准化管理委员会发布,于2025年5月1日正式实施。该标准同步替代了GB 29449-2012《轮胎单位产品能源消耗限额》和GB 29440-2012《炭黑单位产品能源消耗限额》。新版标准主要内容变化:删除了2012版标准中部分术语和定义、能耗先进值、节能管理与措施三项内容,修改了统计范围的内容,新增了能耗限额等级。为便于相关企业掌握并应用好GB 29449-2024标准,与广大能源认证审核人员共同学习,本文对标准其相关变化进行对比分析。
GB 29449-2024适用范围删除了节能管理与措施的描述,新增了限额等级和能耗评价。
表1:2024版标准与2012版标准适用范围对照表

2024版标准新增引用国家标准8个,保留原引用国家标准4个,引用变更版本国家标准范1个,删除原引用国家标准4个。
表2:2024版标准与2012版标准引用标准对照表

能耗评价指标发生显著变化,首先将2012版标准中单位产品能耗(准入值、限定值)修改为2024版标准中单位产品能耗限额等级(分别对应2、3级),另外2024版标准中单位产品能耗限额等级设1级能耗(为最低能耗),2024版标准删除了单位产品能耗先进值标准。
3.1 轮胎产品能源消耗评价指标
3.1.1 生产轮胎产品的现有企业,其单位产品能耗限定值应满足表3:2024版标准中能耗限额等级的3级要求。
3.1.2 生产轮胎产品的新建、改建和扩建项目,其单位产品能耗准入值应满足表3:2024版标准中能耗限额等级2要求。
表3:GB 29449:2024与2012能源消耗评价指标对照表(单位:kgce/t)

注1:全钢子午线轮胎为胎体帘布和带束层都为钢丝的子午线轮胎。
注2:半钢子午线轮胎为带束层为钢丝 、胎体帘布为纤维材料的子午线轮胎。
3.2 炭黑产品能源消耗评价指标
3.2.1 生产炭黑的已建生产装置,扣除原料用能的炭黑单位产品能耗限定值应符合表4中A能耗限额等级的3级要求,不扣除原料用能的炭黑单位产品能耗限定值应符合表4中B能耗限额等级的3级要求。
3.2.2 生产炭黑的新建、改建和扩建生产项目,扣除原料用能的炭黑单位产品能耗准入值应符合表4中能耗限额等级2要求,不扣除原料用能的炭黑单位产品能耗准入值应符合表4中B能耗限额等级2级要求。
表4:GB 29449-2024与GB 29440-2012能源消耗评价指标对照表

4.1 轮胎单位产品能耗
4.1.1 将2012版标准中辅助生产系统消耗能源量制冷、仓库耗能改成暖通、仓储耗能;删除了机修、仪表耗能的表述;新增了消防、物流的耗能。
4.1.2 新增:附属生产系统消耗的能源量包括为生产系统专门配置的生产指挥系统和厂界内为生产服务的办公楼、试验室、操作室、休息室等设施所消耗的各种能源量。
4.1.3 对合格轮胎产量的界定明确了判断合格的标准:GB 9743、GB 9744和GB/T 1190。
4.1.4 新增对能源计量器具的要求:应按照GB 17167和GB/T 21367的要求配备能源计量器具。
4.1.5 新增轮胎生产企业中有炭黑生产线时,以轮胎生产单元为划分边界;输入的蒸汽、电力全部计入轮胎生产综合能耗。
表5:GB 29449-2024与GB 29449-2012能耗统计范围对照表


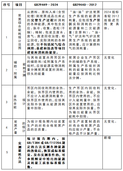
4.2 炭黑单位产品能耗
4.2.1 2024版标准排除了尾气综合利用、基建和技改等项目建设所消耗的能量。
表6:GB 29449-2024与GB29440-2012能耗统计范围对照表

5.1 各种能源折标准煤系数(参考值)
新增能源种类5个(煤矸石(用作能源)、甲醇(用作能源)、乙醇(用作能源)、氢气(用作燃料,密度为0.082kg/m3)、沼气);能源名称变化1个:焦炭(全干焦);将蒸汽(低压)细化成饱和蒸汽(9类),删除能源种类3个(渣油、油田天然气、煤矿瓦斯气)。
5.2 主要能耗工质删除了鼓风、氮气(做主产品时)、折标准煤系数变化的1项(新水由原标准0.0857kgce/t调整为0.2571kgce/t,新增耗能工质污水(单位耗能工质耗能量46.0MJ/t(10987kcal/t)折标准煤系数0.0016kgce/t),作为耗能工质的污水,是为生产过程排出的需耗能才能处理合格排放的污水。
表7:GB 29449-2024能源折标准煤系数变化表

此外,请各相关方高度重视GB 29449-2024附录B《各能源折标煤系数(参考值)》和附录C《主要能耗工质折标准煤系数(参考值)》的变化,该部分内容的变化造成组织能耗计算统计口径和消耗量的变化,直接影响能耗计算的准确性。
GB 29449-2024新标准实施,通过设定能耗限额加速行业升级,淘汰高能耗落后产能,有助于引导企业开展节能技术创新、推动绿色低碳转型。通过新的标准,五洲恒通利用认证手段助力行业能效提升与健康可持续发展。
首页
会员中心
审核员之家
电话